案件云帮助中心
使用教程
使用教程 / 案件管理 / 如何自动生成文书?(民事起诉状为例)
如何自动生成文书?(民事起诉状为例)

将系统字段复制到模板文件的指定位置,并上传至文档模板库,在不同的案件中“使用”该模板时,可以自动填充案件信息,生成对应的文书。

我们以【民事起诉状-原告】模板为例,示范如何操作

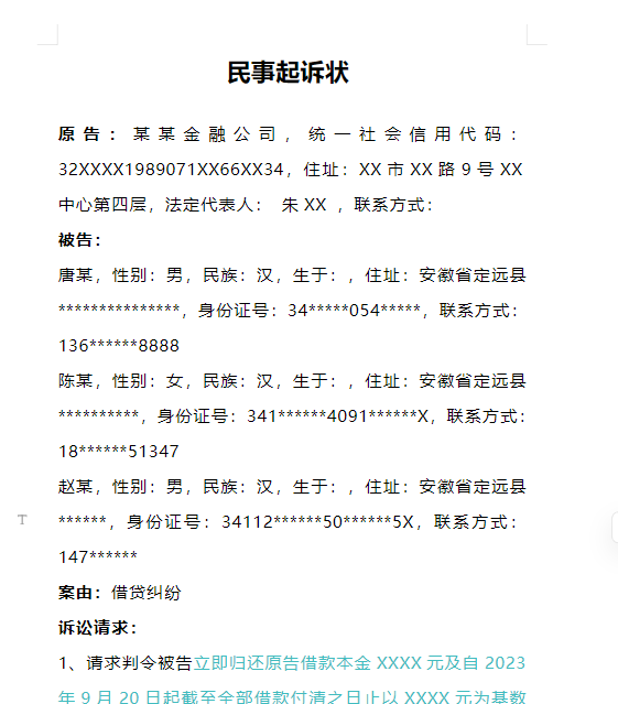
一、打开本地电脑的一份民事起诉状模板,可以看到关键信息处都是空白的;

image.png

二、登录案件云,点开任一案件的案件文档页面,将模板上传至案件的文档模板库(上传到我的模板只能我用,上传到团队模板则可以团队使用)。

image.png

三、模板上传成功后,点击“...” - 在线编辑模板文件

image.png

四、从案件文档界面的“系统字段”中复制对应的字段代码粘贴到模板文档中;

image.png
image.png

五、关闭文件窗口,点击“生成文书”,则该案件的相关信息会自动赋值到模板中,生成一份标准文书。

b98e87e330ca19b4c9ce97dadaea9313_69802e87605b9.png

image.png

六、直接在线打印或者导出为PDF,也可以关闭文档窗口,下载该模板到本地

image.png

温馨提示

该功能目前仅针对格式为“docx”的模板文档有效。如果您在上传模板的过程中提示错误或者没有自动生成,可以检查文档格式。不可手动将doc格式的文件改为docx。

若本地电脑无法新建“docx”格式的文档,建议点击案件云文档页面右侧的“新建”按钮,在线“新建文字”,将本地文件内容复制至新建的文件中,保存后下载,再上传至模板库,然后点击使用